There’s no denying that content has become an important part of the enterprise. According to MarketingProfs and Content Marketing Institute:
- 88% of organizations use content marketing
- 32% say their strategy is sophisticated or mature
- 30% say they are effective at content marketing
- 32% have a documented strategy in place
- 44% say their content team meets daily or weekly
- 76% say they will produce more content in 2016
- 28% is the average marketing budget spent towards content (not including staff salaries).
The best content strategies, however, aren’t only focused on acquiring new customers.
Content can be used for:
- Awareness
- Sales enablement
- Customer support
- Recruiting & employer branding
- Educating your employees
And those are only some of the possibilities. In the current digital landscape, you need to AT LEAST create content at the intersection of marketing, sales, and HR.
But how do you do this? How do you do it well and show value across the enterprise?
Start With What You Have
The very first thing to do is a full audit of your content and your team. This will help determine what resources you have, and where you should invest. Answer the following:
- Do you have a content manager?
- Do you have existing content you can use?
- Do you have an organized content library for your employees to access?
- Do you have a content agency?
- What’s your content budget?
- How many people are on your team?
- Do you have experts internally, or should you outsource?
Once you have a better understanding, you’ll be able to develop a better content strategy.
Form a Strategic Alliance Internally
The biggest mistake most enterprises make when it comes to content strategy is to leave it all up to marketing.
Marketing has a goal of generating leads and acquiring customers. If this is all your company cares about, then leaving it up to marketing isn’t so bad. But most of your content will be solely focused on lead generation, or simply product awareness.
If you want your strategy to be more holistic, you need to ask: how does content help your sales team? How does it help HR? How does it reduce cost and time of training employees? How does it reduce the number of support tickets?
Leaving it all up to the marketing team creates a siloed approach to content strategy.
So if you want to create a more cohesive approach, make sure there’s a representation from marketing, sales, HR, legal, and customer support in your committee.
And this becomes important, because…
In Order For Content Strategy To Work, You Must Align Strategic Goals
If only one function is in charge of choosing content goals, then all of the content created will ONLY serve that department.
So how do you determine what goals to pursue with content? And how do you measure it?
Align the departmental goals into one strategic content goal.
- What does HR care about?
- What does Marketing care about?
- What does Sales care about?
- What does Customer Support care about?
Once you’ve come up with a list of goals, it’s time to reverse engineer the KPIs.
Here’s an example of how to align KPIs that measure from marketing to customer support:
Awareness
- Brand Mentions and Impressions
- SEO Rankings and Backlinks
- Web Traffic
Interactions
- Content shares
- Follower growth
- Clicks
- Likes/RTs/Favs
- Comments
- Downloads
- Key web page behaviours (behaviour tagging)
Contact Info
- Request Demo
- Contact Us
- Email Signup
Sales Touches
- Emails sent
- Emails responded
- Phone calls
Meetings Booked
- In person
- Product Demos
- Field Sales
Sales
- Revenue
- New Clients
Customer Support
- Decrease in support tickets
- Renewal rates
- Product stickiness
What you want to pay attention to is how content can best be used across this complete customer journey.
Doing this for each departmental goal will help determine what you need to track, what data is relevant, and how data capture will help improve and align strategy over time.
What Questions To Ask Yourself To Better Understand Your Content
Now that you’ve aligned your cross-departmental strategy, it’s time to dig deeper into what content will be most important to create or curate. Answer the following:
- How much new content will you be creating?
- How much content can you repurpose?
- Will you be curating 3rd party content?
- Who will approve content for publishing?
- What devices will employees, customers, prospects, and recruits use to consume the content?
- Will there be multi-media needs?
- Who does the content research?
- What tools will you use for discovery?
- What system will you put in place for submitting and editing content?
- How will you track the performance of content across departments?
Those are only some of the questions that will help you align your content strategy and team.
Mapping The Content Journey
The best content tools probably already exist within your enterprise.
Many enterprises make the mistake of creating content that they “think” will be interesting to the reader. Or even worst, they only write content they find interesting themselves. But what if there was a way to “know” how people are thinking, and what they’ll find most useful?
There is. And it comes in the form of questions and friction points within a customer or recruit’s journey.
Every time a customer has a challenge, concern, or question, this becomes fodder for content.
And guess what? This data most likely already exists in your CRM, customer support system, or applicant tracking system.
Every call log, note, and detail that exists can become an idea for a blog post, video, or infographic.
And by having this knowledge, you’ll always make sure that your content is useful. It might not go viral, but that shouldn’t be a concern when you get a steady flow of demand because you have an educational content strategy.
The one question you should always ask when creating content:
How does this help our prospects/recruits/customers/employees get to the next step?
Answer that, and your content will win every time.
How to Structure Your Content Team
This is a difficult question. But a lot of it relies on how you plan to source your content creation.
If you’re looking to strategically align cross-departmental goals through content, you’ll need to create specific roles with this in mind. For example, the emerging trend in Employer Branding roles is the strategic alliance between HR and Marketing.
Ask yourself the following:
- Do you want to align sales and marketing?
- Do you want to align HR and marketing?
- Will you use freelancers?
- Will you source content internally from employee experts?
- Will you source content from agencies?
- Who’s in charge of creating the content?
- Who’s in charge for reviewing and editing?
- Who’s in charge of approving?
- Who’s in charge of publishing?
- Who’s in charge of measuring each step of the way?
Now ask yourself this: Can a single person manage all of this workload and execute your strategy appropriately?
My guess is no. So if you have a one-person content team, you might want to re-evaluate your strategy. Or at least the expectations around your goals.
So think about the different roles that you might need. This will determine how serious you are about content at your enterprise.
Content Is Useless If Nobody Sees It
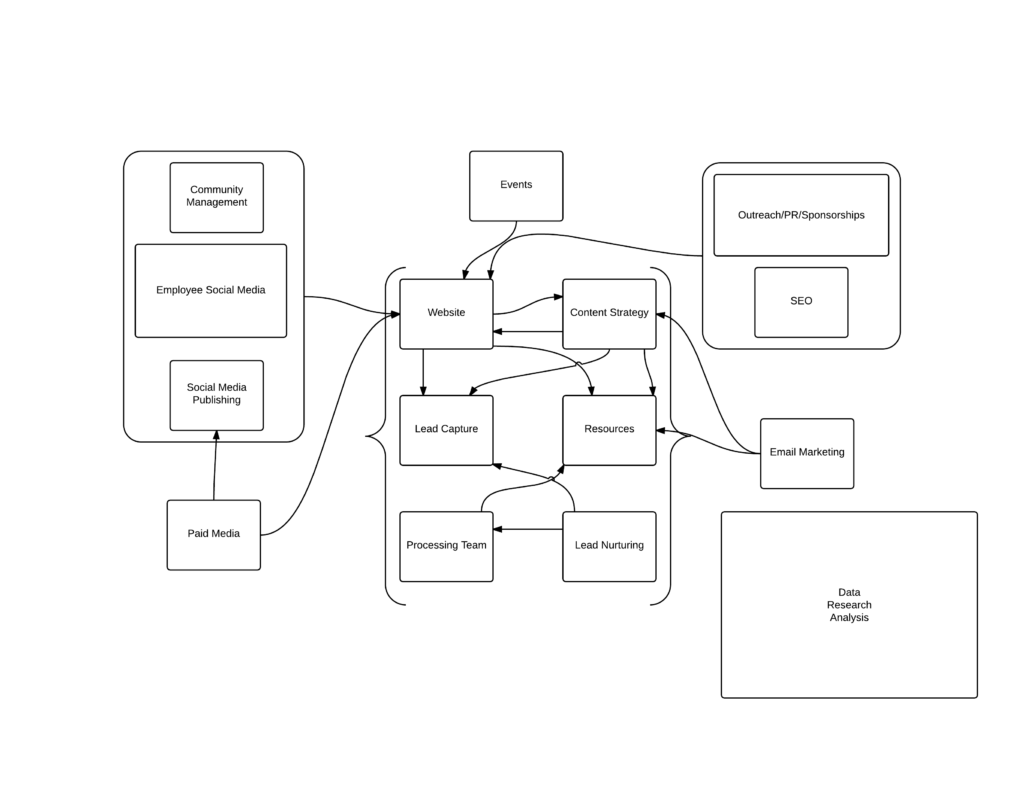
A content strategy wouldn’t be complete unless you think about how it will be distributed.
One thing to remember when thinking about your distribution strategy is the emphasis on the reader’s journey.
They will be exposed to your content from multiple channels and sources. But everything leads back to your online HQ: Your website.
So think carefully about how your content will be consumed, and what you want people to do after they read your content.
And then make sure you’ve built the processes that connect this journey to your internal workflows.
Content Should Always Serve A Purpose
In the end, a good content strategy serves a purpose.
And with purpose comes participation – especially from employees.
If content helps them close a deal faster, answer a support ticket better, or attract top talent, employees will want to participate.
And if you have a modern system where they can easily access your content library, they’ll consume more content, making them better at their job.
So, as we approach 2016, take a step back and re-evaluate your content strategy:
- Do you have the right resources in place?
- Do you have the right team?
- Does your strategy serve a purpose?
- Can your employees access your content to help them do a better job?
If yes, great. If no, then take that extra time to plan.
A great content strategy is no accident. It takes a lot of time and testing to see what resonates with your audience. But the bottom line is this: your content should be providing value for your readers and your business. Proving ROI from your content is essential to a successful marketing plan, and there are a ton of great ways to do this.
I’d recommend checking out our webinar with Michael Brenner of Marketing Insider Group if you want some tips.
Michael has years of experience in the content marketing field, and he’s an expert in proving the measurable value of content. So if you’d like to know how your content is contributing real business value to your company, I highly suggest downloading this session.
How do you approach content at your enterprise? Is it a marketing only function? Does this serve across multiple departments? I would love to hear from you in the comments below, and please share with your colleagues!